tcy8722太阳集团官方版
English
会议室预订
电子邮件
学院平台
首页
太阳概况
学院介绍
院系党政
机构设置
党群工作
学院发文
党委发文
行政发文
会议纪要
党政会议纪要
院务会议纪要
党务公开
工会妇委
离退休工作
教师思政
师资队伍
正高
副高
中级
本科生教育
专业设置
教学一览
课程信息
研究生教育
专业设置
招生信息
培养管理
太阳集团
研究中心
项目成果
合作交流
交流项目
海外见闻
学生工作
团学工作
毕业就业
相关下载
组织相关
人事相关
科研相关
外事相关
本科生相关
研究生相关
综合类
当前位置:
首页
--
学术报告
-- 正文
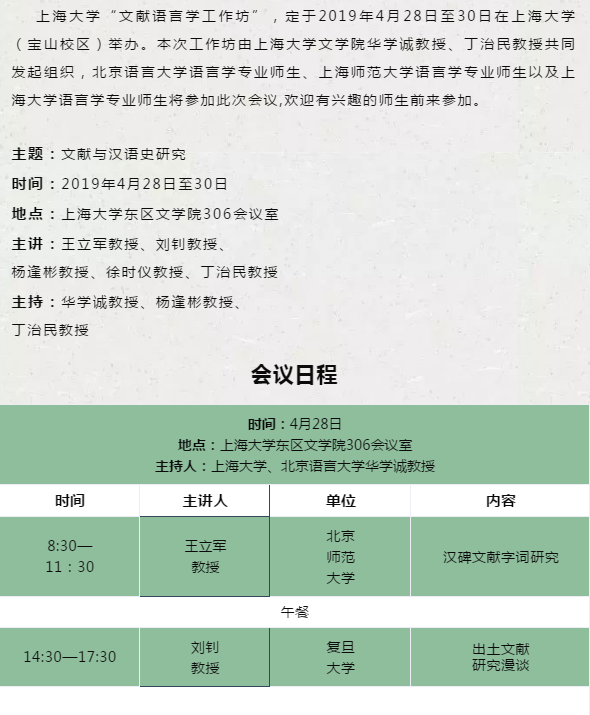
2019太阳集团tcy8722“文献语言学工作坊”
创建时间:
2019-04-25
聂林媛
浏览次数:
友情链接
太阳集团tcy8722(SunCityGroup)官方网站-Official Website
知网数据库
Web of Science
教育部
全国哲学社会科学工作办公室
上海市哲学社会科学规划办公室
中国国家图书馆
上海图书馆
中国社会科学院
北京大学
清华大学
复旦大学
官方微信
top
English
会议室预订
电子邮件
学院平台
综合新闻
学术报告
通知公告
学院周志
科研动态
学生活动
当前位置:
首页
--
学术报告
-- 正文
2019太阳集团tcy8722“文献语言学工作坊”
创建时间:
2019-04-25
聂林媛
浏览次数: